搜尋
註冊
登入
詢價車 (
0
)
繁體中文
English
日本語
詢價車
註冊
登入
關於仟楊
公司簡介
生產應用
服務項目
工作照片
相關證書
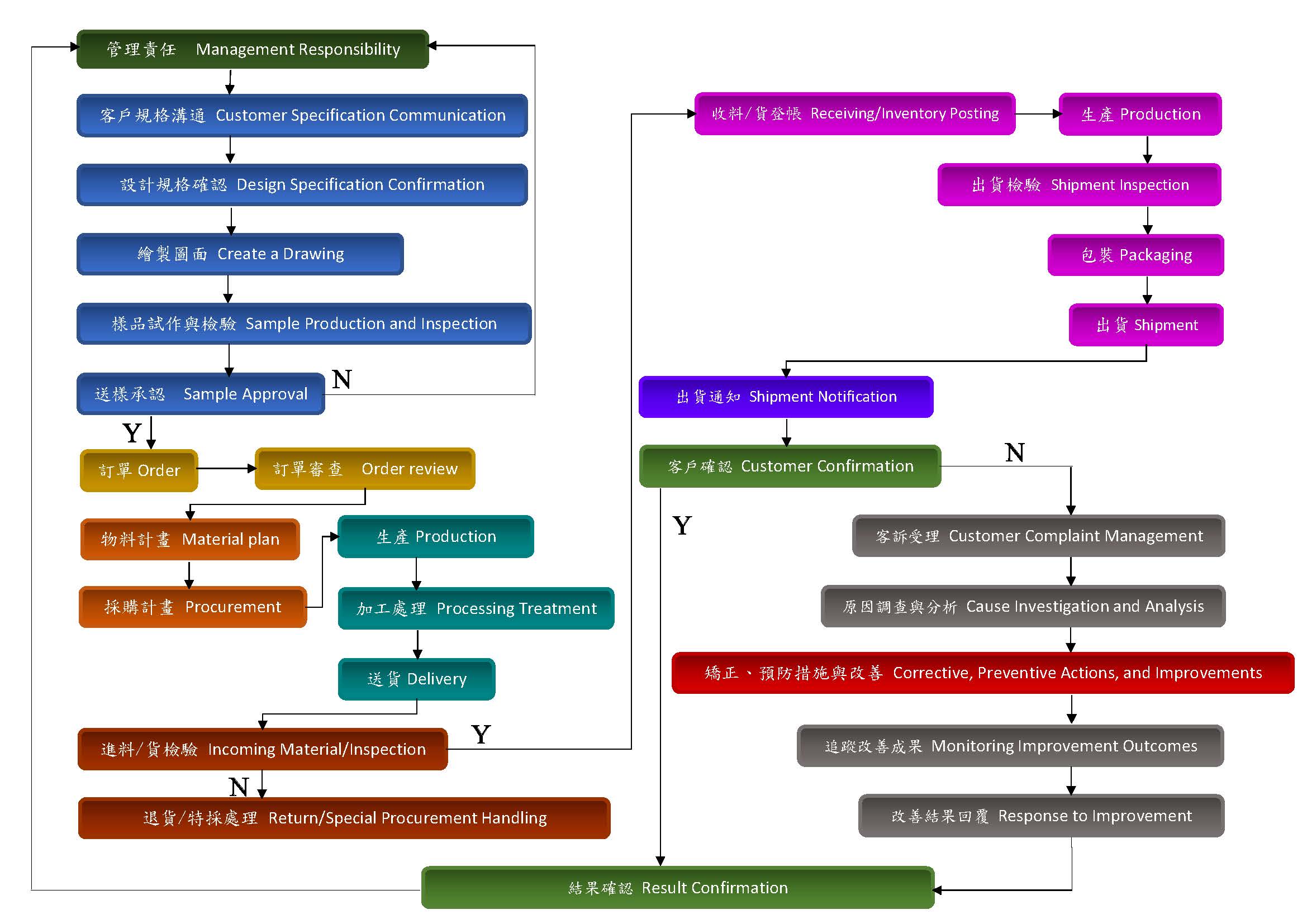
彈簧生產流程
彈簧產品
壓縮彈簧/壓簧
方形彈簧(壓簧)
重型彈簧(壓簧)
塔型彈簧(壓簧)
微小型彈簧(壓簧)
橄欖型彈簧(壓簧)
直筒形彈簧(壓簧)
扭力彈簧/扭簧
單扭轉彈簧(單扭力彈簧)
單扭轉彈簧(單扭力彈簧)
漆包線扭簧(彈簧)
雙扭轉彈簧(雙扭力彈簧)
拉伸彈簧/拉簧
半圓鈎拉簧
英式鈎拉簧
側面鈎拉簧
旋轉活動鉤拉簧(萬向鈎)
德式鈎拉簧
特殊拉簧
波形彈簧/波簧
徑向彈簧/油封
環形油封彈簧
外撐型油封彈簧
異型彈簧/特殊彈簧
扁線彈簧/轉軸彈簧/板簧
四角線扭簧
板材彈簧
扁線扣環
扁線壓簧
渦漩彈簧
特殊形狀扁線彈簧
避震彈簧/防震彈簧/減震彈簧/抗噪彈簧
精密沖床/彈片彈簧
CNC車床/CNC螺絲加工零件
CNC銑床/CNC銑削和鑽孔
彈簧組裝代工
彈簧型錄
彈簧常見問題
彈簧百科報你知!
雙扭簧製造流程:從材料選擇到扭矩測試 | 專業 CNC 彈簧工廠技術分享
仟楊工業增加產能小線徑 0.1~0.8 mm 萬能彈簧機
橋樑耐震結構安全專家|防落橋裝置.橋樑彈簧系統製造工廠
彈簧的表面處理技術多種多樣,每種方法都有其獨特的優點和缺點
仟楊工業增加產能小線徑 0.1~0.8 mm 萬能彈簧機
彈簧知識討論
彈簧壽命建議設計理念
彈簧常用國際對照
高精度微型彈簧製造專家 - 突破90°研磨公差精準掌控
彈簧有哪些種類?
彈簧新聞
彈簧 YouTube
壓縮彈簧/壓簧 YouTube
扭力彈簧/扭簧 YouTube
拉伸彈簧/拉簧 YouTube
異型彈簧/特殊彈簧 YouTube
聯絡我們
彈簧客製化
繁體中文
English
日本語
×
產品搜尋
送出
首頁
彈簧生產流程
彈簧生產流程